Cle-Parinna
info@cleparinna.com
+234-803-328-6590
Get Free Quote
Home
About
Services
Equipment Lists
Service Lists
Service Details
Corporate Services
Team
Projects
Contact
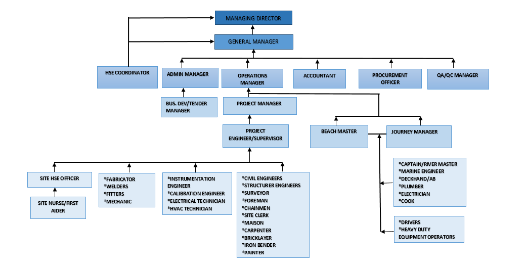
Organizational Chart
Home
>
Chart
ORGANIZATIONAL CHART
search